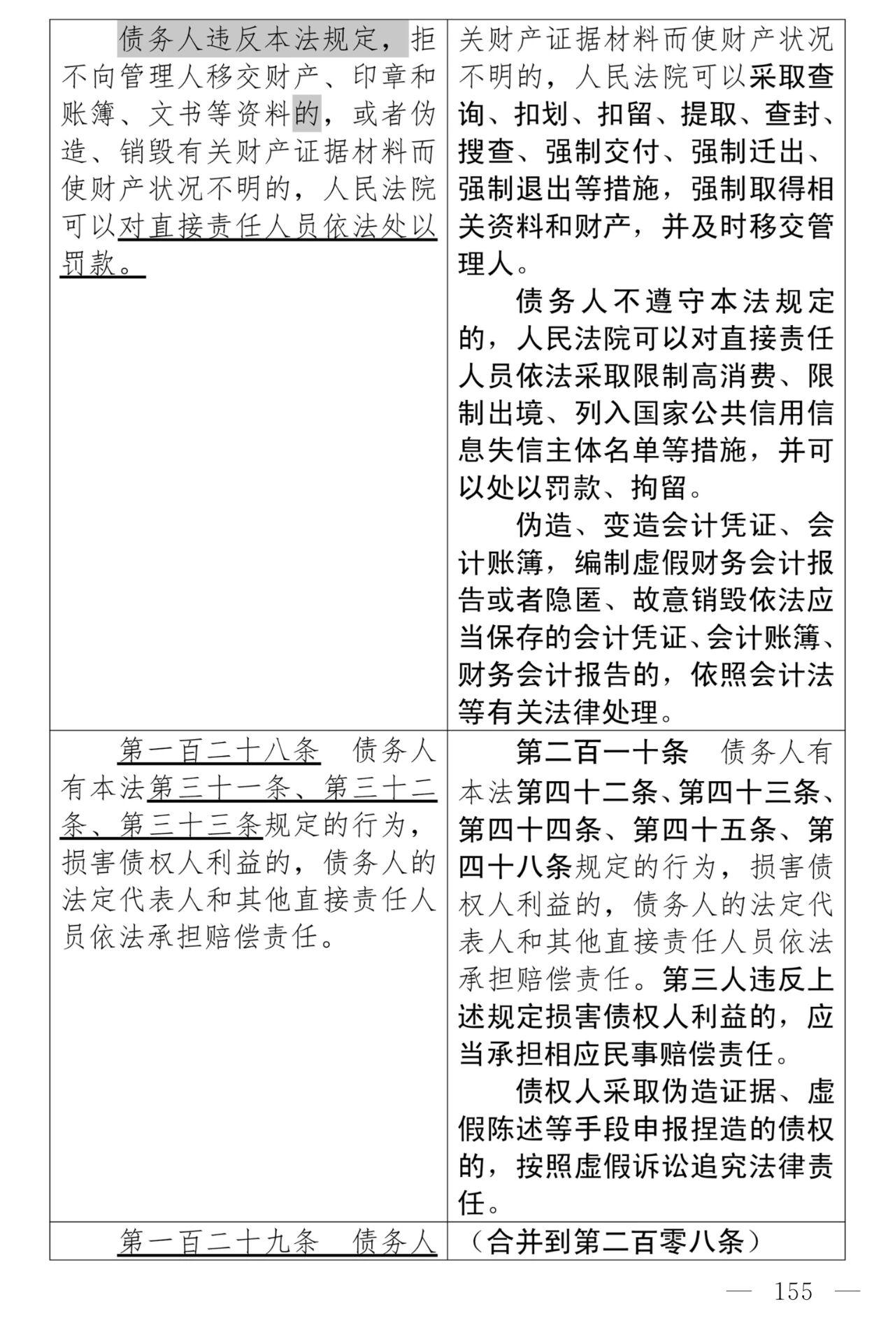
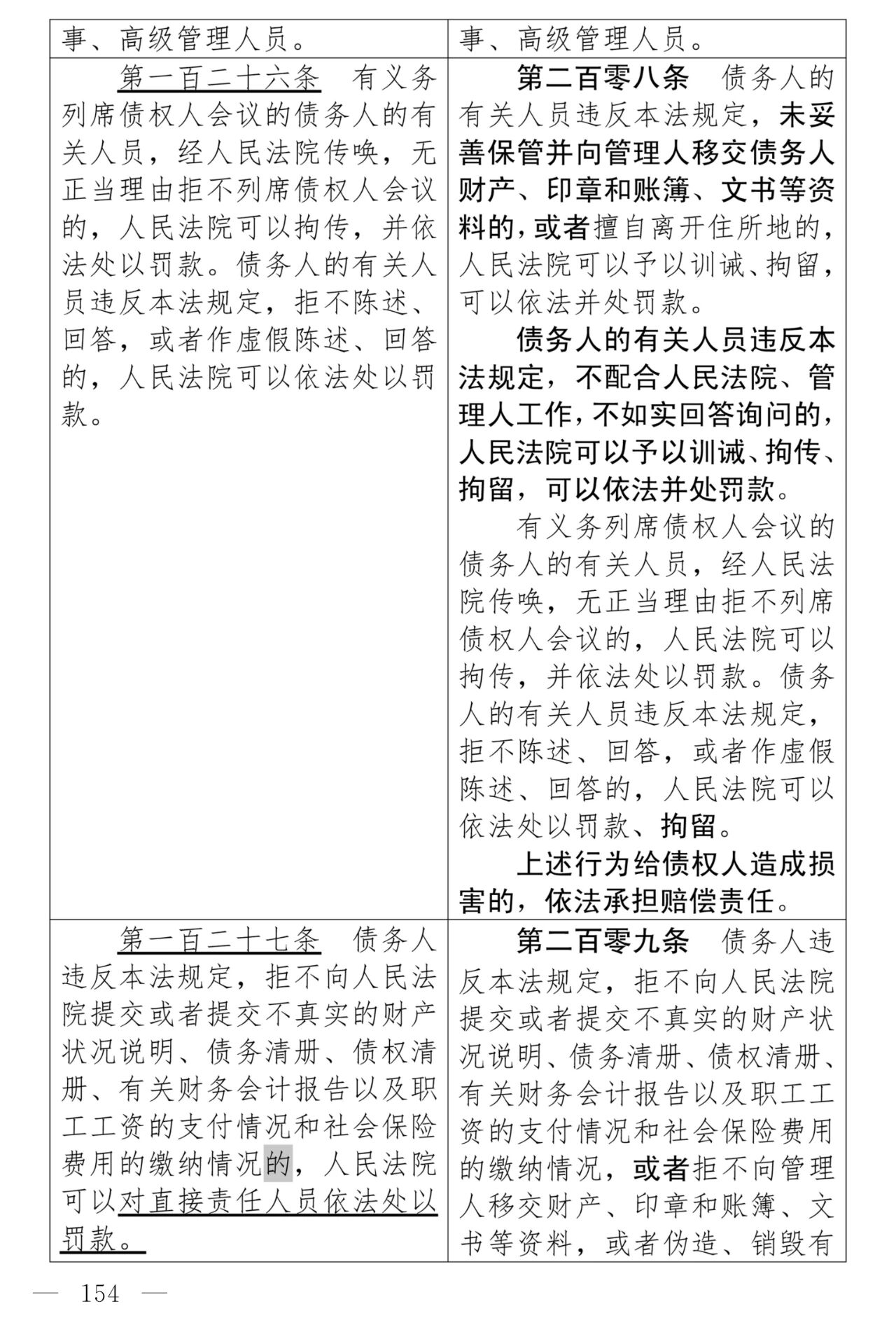
《中华人民共和国企业破产法(修订草案)》修改前后对照表
来源:未知 作者:匿名
《中华人民共和国企业破产法(修订草案)》修改前后对照表

敬业  |  求实  |  利民  |  护法  |  共生  |  感恩  |  忠诚  |  奉献  |  关爱

联系静昇

Contact J.S

电话:+86(023)88061777

E-mail:jingsheng@chinajingsheng.com

微信公众号:重庆静昇律师事务所

地址:重庆市渝中区民族路101号商务楼18层

你的称呼 *
联系方式 *
咨询内容 *
所在地区 *
内容详情

Copyright©2022 重庆静昇律师事务所 版权所有 All rights reserved.渝ICP备17010736号