静昇研究 | 国企合规的主要治理内容——决议(易忽略的决策机制重要载体)
作者:重庆静昇律师事务所 发布时间:2022-11-09 179次浏览
简介:在笔者为国企进行法律培训中,常常提到一个重要的个人观点,即国企合规治理的三大主要内容——章程、制度、和决议。
图片
图片
图片

  朱   幸  

重庆静昇律师事务所 合伙人

网络安全与数据合规法律事务所 部长

图片

  周筱梧  

重庆静昇律师事务所 专职律师

图片

前言

图片

在笔者为国企进行法律培训中,常常提到一个重要的个人观点,即国企合规治理的三大主要内容——章程、制度、和决议。之前我们一起探讨了章程和制度,有兴趣的伙伴可回顾以下文章:

静昇研究 | 国企合规的主要治理内容——章程(不能束之高阁的企业“宪法”)

静昇研究 | 国企合规的主要治理内容——制度建设(合规要点、监管趋势及有效性评估要点及落地路径)

图片

章程是顶层设计、制度是治理构架,而决议对应的是重大事项的场景,与事、人都高度相关,也是国企监管中违规追责的重要途径。因此,决议可以说是国企决策的重要载体,也是合规治理的主要内容。本文将从以下方面,与各位一起探讨。


本文主要内容如下:
1、国企决议的法律地位
2、国企决议规范的合规要点

2.1 决议主体与内容
2.1.1 股东会(权力机构) 
2.1.2 董事会(决策机构)
2.1.3 经理层、总经理办公会(执行机构)
2.1.4 监事会(监督机构)

2.2 决议程序与效力

3、总结:决议是国企决策机制的重要载体

图片

01 国企决议的法律地位

图片

决议对于国企的法律地位,具体表现在:


一、决议是公司重要的法律行为:《民法典》第134条规定:“民事法律行为可以基于双方或者多方的意思表示一致成立,也可以基于单方的意思表示成立。法人、非法人组织依照法律或者章程规定的议事方式和表决程序作出决议的,该决议行为成立”,自然人的意思表示成立一般通过书面、口头等形式确定,但企业的意思表示成立,尤其是内部治理行为,主要通过决议形式实施,是公司重要的法律行为。


二、决议是公司重大事项的法定载体:《公司法》对公司重大事项应通过决议作出明文界定,包括:对外担保(第16条)、增资减资、发行债券、合并分立解散等(第37条)等。在公司法的规制体系下,重大事项需要更为严格的决策要求,也必须通过决议形式实施。因此,决议是公司重大事项的法定载体。


三、决议是国企决策制度的重要载体,是深化改革的重点:2017年4月24日,国务院办公厅发布实施的《关于进一步完善国有企业法人治理结构的指导意见》【国办发(2017)36号,简称《指导意见》】在基本原则中,明确“规范决策机制和完善制衡机制”是深化改革的重点,要“建立决策、执行和监督环节的终身责任追究制度”,并在正文中着重要求“建立董事会决议跟踪落实以及后评估制度”。


四、决议是国企合规的治理要点:《中央企业合规管理指引(试行)》及各地的的合规管理指引中,均将“经营决策”环节作为合规的重点环节,提出严格落实三重一大”决策制度,细化各层级决策事项和权限,加强对决策事项的合规论证把关,保障决策依法合规“四大要求”,在最新征求意见的《中央企业合规管理办法》虽取消了重点环节的表述,但仍坚持合规“贯穿决策、执行、监督全过程”的总体要求。实践来看,国企的决策以集体审议为原则,因此决议本身合规即是决策合规根本,也是国企合规治理的主要内容。

图片

02 国企决议规范的合规要点

图片

对于国有企业而言,首先要关注《公司法》层面对决议的合规要点,其次要关注国资监管的特殊规定。具体合规要点如下:


2.1  决议主体与内容


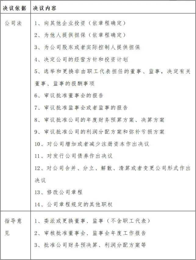
决议主体涉及股东会、董事会、经理层等,根据《公司法》、《中央企业合规管理办法》(简称“合规办法”)、《国务院办公厅关于进一步完善国有企业法人治理结构的指导意见》(简称“指导意见”)等规定,确定各主体的主要决议内容如下:


2.1.1  股东会(权力机构)

图片

2.1.2  董事会(决策机构)

图片

2.1.3  经理层、总经理办公会(执行机构)

图片

2.1.4  监事会(监督机构)

图片
图片

对于国有企业而言,针对决议主体与内容,还需关注的合规要点如下:


一、前述表格仅系针对股东会、董事会、经理层、监事会“三会一层”的法人治理体系,从公司法和相关国资监管的角度分析决议内容要求(不包括股份公司),除此之外,国有企业还应重点关注“三重一大”决策机制(下一篇文章我们会重点来分析论证),以及当地政策文件。


二、决议内容是主体职责的重要内容。决议形式包括集体决策后的决议,也包括决定(如国有独资公司的股东决定等);需提醒注意,相关主体的执行职责,如董事会执行股东会的决议、经理层组织实施董事会决议,属于执行层面,无需单独决议;实践中,有国有企业咨询“拟订”类的职责是否需走决议程序,此处没有明确界定,一般依相关主体的议事规则来具体确定,或由相关主体进行决议,或由该主体的常设机构,如办公会、委员会等直接实施。


三、国有企业还应重点关注《公司法》的修订。2021年12月24日全国人大常委会针对《公司法》修订征求意见,涉及国家出资公司特别规定,突出董事会在公司治理中的地位等,均可能对前述决议内容产生影响。笔者将在修订文本正式发布生效后进行解读,便于国有企业调整决议内容。

图片

2.2  决议程序与效力

图片

2.2.1 决议程序

图片
图片
图片

对于国有企业而言,针对决议的程序,还需关注的合规要点如下:


一、公司法层面对股东会、董事会、监事会的决议程序有规定,并赋予章程自主约定的权利,企业还可通过议事规则进一步细化。对于党组织的决议,主要依据“三重一大”,以及党组织议事规则来执行实施。对于国企的总经理办公会,一般也是通过议事规则进一步细化执行。


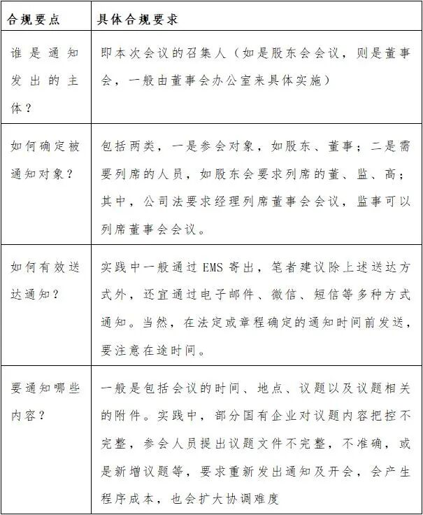
二、如何通知才合法有效?通知程序出现瑕疵或缺陷可能会影响会议的效力,也是很多国企常见的现实短板。需注意以下主要问题:

图片
图片

三、如何表决才合法有效?这里涉及以下主要问题:


1、参会人员是否有效的通知到位,具体合规要点见前述意见。


2、行使表决权的认定,有章程特别要求则以章程为准,若无章程特别要求则按公司法以出资比例为准。实践中,国有企业常对上述“出资比例”是指实缴,还是认缴比例产生疑问。根据《公司法》第26条注册资本认缴制的基本要求,在章程无特别规定外,此处的出资比例默认指向”认缴出资比例“。

当然,此处引生出一个新的问题,即是公司股东各种权益对应的出资比例是以认缴还是实缴为准的问题?司法实践中一般认为,根据《公司法》第34条等规定,利润分配请求权、新股优先认购权、剩余财产分配请求权等自益权原则上应当受到是否实缴出资的限制,表决权等共益权原则上不应受到是否实缴出资的限制【参照案例:厦门市中级人民法院,潘敏、冯志勇与公司有关的纠纷二审民事判决书[(2018)闽02民终1736号]】。

当然,是否实缴到位虽不影响表决权,但依据《公司法司法解释(三)》第17条:”有限责任公司的股东未履行出资义务或者抽逃全部出资,经公司催告缴纳或者返还,其在合理期间内仍未缴纳或者返还出资,公司以股东会决议解除该股东的股东资格",即未实缴到位的股东可以依据前述规则对其进行除名,除名后丧失股东资格自然没有表决权。


3、表决回避问题,也是实践中国企治理中经常会问到的问题。很多咨询中,客户会直接了当问该不该回避,但忽略法律适用及具体场景。可具体参照以下分析逻辑进行界定:

(1)有章程及议事规则对表决回避有细化规定的,依照其规定执行;
(2)非上市公司的表决回避情形,在《公司法》层面仅第16条第2、3款,即:公司为公司股东或者实际控制人提供担保的,必须经股东会或者股东大会决议。前款规定的股东或者受前款规定的实际控制人支配的股东,不得参加前款规定事项的表决。该项表决由出席会议的其他股东所持表决权的过半数通过。前述规定的关注要点为二:一是仅限于股东(大)会的形式;二是仅在公司为股东/实控人提供担保这一法定情形下适用;
(3)相较而言,上市规则对上市公司实施表决回避的规定则更繁杂和严格得多,如《上市公司章程指引》第80条涉及的关联交易的表决回避、《上市公司重大资产重组管理办法》第24条涉及重大资产重组涉及关联关系的回避表决、一致行为的回避等。

实践中,经常被问到的问题是,非上市公司董事会存在利益关系是否适用回避表决?从现有《公司法》的规定来看,如果章程及议事规则没有特别规定,前述情形是无需表决回避的。但从国有企业深化改革的角度来看,董事会的作用越来越大,国有企业有必要在董事会议事规则中增加表决回避条款。

图片

2.2.2 决议效力

图片
图片
图片

对于国有企业而言,针对决议效力,还需关注的合规要点如下:


一、决议的合法有效,应关注《民法典》对于民事法律行为有效的要件,包括行为能力、意思表示真实、不违反法律行政法规的强制性规定、不违背公序良俗。同时要结合法律和章程的议事方式和表决程序来确定。


二、除关注正向效力外,国有企业还应关注决议的反向效力,即应避免出现无效、可撤销以及不成立的效力风险,其中:


1、无效

其法律效果系对违法的决议内容的否定,产生自始无效的法律后果,适用于决议内容违反法律、行政法规,出现重大缺陷的法定情形。需要注意的要点有:一是这里的法律层级不包括规章、地方性法规及其他层级的规范性文件;二是法律、行政法规的规范应为效力性强制性规范,实践中一般以“应当”、“必须”、“不得”等条文措辞或用语(但这个问题在司法实践中较为复杂,本文不展开阐述)。常见的决议无效情形,如无理由解除股东资格、增资时侵害股东优先认缴权、选举的董事兼任监事等等。


2、可撤销

其法律效果主要系对决议程序的否定,适用于三种情形,即:召集程序违反法律、行政法规与公司章程;表决方式违反法律、行政法规与公司章程;决议内容违反公司章程。前述情形不足以造成决议无效,故赋予股东在自决议作出之日起60天内申请撤销的救济权利。常见的决议可撤销情形,如通知方式、时间或内容等存在缺陷、遗漏召集对象等。

需提醒注意,对于会议召集程序或者表决方式瑕疵、轻微瑕疵,对决议未产生实质影响的,将驳回撤销的申请。目前司法实践中常见的几类情形包括:个别股东未收到通知未能到会但其表决权不影响表决结果、新一届董事会未产生由股东召集股东会、股东会议前未通知具体议题、未表决回避但不影响决议等。


3、不成立

其法律效果系等同于”未作出决议“的法律后果,决议本身不存在或不具备成立条件。不成立来源于公司法司法解释,在最新的公司法修订中可能会正式形成为法律。五项法定情形需结合公司法相关条款进行综合认定,如:

(1)第1项法定情形:未召开会议而形成决议当然不成立,但根据公司法第37条“走签”的形式或章程特别规定的,则不构成“不成立”;

(2)第2项法定情形:虽然召开了会议,但未组织表决,当然不成立;

(3)第3项法定情形:出席会议人数或股东所持表决权未达公司法或章程的规定,这需要根据公司法或章程相关规定来进行界定。

(4)第4项法定情形:表决结果未达到公司法或者章程规定的通过比例,尤其要注意公司法第43条的三分之二以上表决通过的重大事项,涉及公司章程修改、增加或减少注册资本、公司合并分立解散或变更公司形式等。

(5)第5项法定情形:其他情形,赋予法院和法官根据具体场景下的自由裁量权。

图片

03 总结:决议是国企决策机制的重要载体

图片

在国资国企的服务经验过程中,笔者发现“决议”虽然是国企决策机制的重要载体,但常常重视程度不高。有一种观点可以反映了国企对于决议重要性的理解。


这种观点认为:对于国有全资、独资等企业,主要依赖于国资协调,不用考虑决议的效力问题;国有控股、国有实际控制企业,主要依赖于治理表决,也不用太考虑决议的效力问题;国有参股企业,反正有控股股东,更不用考虑决议问题。但是,随着国家对国企决策机制合规的不断改革深化,尤其是《中央企业合规管理办法》提出的“重大决策合规审查”,由首席合规官签字等新的趋势要求,对于很多国企而言,决议就不仅仅是个股权比例问题,对应的是决议背后的决策内容和程序合规问题,也对应着公司治理的规范化合规运营问题。

图片
图片