您的位置:

服务热线

010-8888888

最新资讯

静昇研究 | 一人有限公司人格混同的实证探析——基于审计报告的视角
来源:未知 作者:重庆静昇律师事务所 发布时间: 2022-09-28 393次浏览
笔者最近参与的一项法律尽职调查项目中,目标公司作为一人有限公司,没有依照法律规定按年进行审计,由此笔者试图通过审计报告为视角,以案例实证为方法,探析一人有限公司人格混同相关问题。
图片

图片

本文作者

图片


  窦  玮  

重庆静昇律师事务所 专职律师

图片


  惠  晨  

重庆静昇律师事务所 专职律师

图片

前言

图片

笔者最近参与的一项法律尽职调查项目中,目标公司作为一人有限公司,没有依照法律规定按年进行审计,由此笔者试图通过审计报告为视角,以案例实证为方法,探析一人有限公司人格混同相关问题。


法律产生背后的根本因素是经济基础的需要,有限责任公司股东以其认缴额为限对公司债务承担责任,该法律规定不仅推动了资本投入流转运营的动力,而且也从股东债务负担层面与其通常按照持股比例行使权利相呼应。

图片

笔者认为有限责任公司股东有限责任产生的商业逻辑在于“人多干大事”,设立并运营一家公司是需要投入相当的人力和物力的,为了将公司成立运营的速度加快,往往基于人合性,“同道中人”各尽所能、各出其力,共同努力将公司设立并拉入正轨,股东之间是为了集中力量干大事而成立了有限责任公司。


反观一人有限公司则是一类特殊的有限责任公司,虽然它也是形式上股东对外承担有限责任,但是因为它只存在一个自然人股东或者一个法人股东,所以从商业逻辑上严格来说,它并不符合有限责任公司的标准,其目的更像是作为债务承担的“隔火板”。在只有一名股东的情况下,公司缺乏必要的内部监管,唯一股东在人、财、物等事务上具有最大决定权,公司法人人格与公司投资人人格很容易产生混同。


一人有限责任公司单一股东滥用公司法人人格的概率比有数个股东的有限责任公司更大。我国法律虽然承认一人有限责任公司的法人性,但也通过相应的制度安排防范公司法人人格与投资人人格产生混同,并为此提供救济,要求一人有限责任公司应设有监事、完备的财会制度包括严格的审计制度作为配套,以及设置了更为严格的责任承担制度,这样更有利于保护处于外部的债权人的权益。

图片

因而现行《公司法》第六十二条规定:“一人有限责任公司应当在每一会计年度终了时编制财务会计报告,并经会计师事务所审计。”;第六十三条规定:“一人有限责任公司的股东不能证明公司财产独立于股东自己的财产的,应当对公司债务承担连带责任。”

图片

众所周知,如果一人有限公司存在人格混同,包括股东与公司或者关联公司之间因财务、人员、业务等因素混同,并且人格混同与损害债权人利益之间存在因果关系,股东滥用权利,逃避债务,使债权人的利益受到损害。法院是可以刺破公司的面纱,进而要求一人有限公司的股东对公司债务承担连带责任的。


一人有限公司是否存在人格混同关键之一就在于财务层面是否存在混同,基于《公司法》第六十二条可以得知审计报告在这其中扮演了重要角色,本文作者仅通过审计报告的视角来探析一人有限公司人格混同相关问题。

图片

审计报告在一人有限公司人格混同问题上的重要性

图片

审计报告是注册会计师对财务报表是否在所有重大方面按照财务报告编制基础编制并实现公允反映发表实际意见的书面文件,审计报告能够真实公允地反映目标公司的资产负债、利润、所有者权益和现金流量,为审计报告使用者清楚了解目标公司财务状况提供直观依据。

图片

据最高法人民法院2016年第10期公报案例,嘉美德(上海)商贸有限公司等诉应高峰合同纠纷一案[(2014)沪一中民四(商)终字第S126号]当中,一审法院认为作为嘉美德(上海)商贸有限公司的唯一股东,陈惠美未能向原审法院提供证据证明嘉美德(上海)商贸有限公司的财产独立于其个人财产,又因嘉美德(上海)商贸有限公司坚持不进行审计,故无法证明应高峰所交付的投资款已用于嘉美德(上海)商贸有限公司从而排除另做他用的可能性。综上,为防止一人公司的唯一股东滥用公司独立人格,增强对公司债权人的保护,应高峰要求陈惠美对嘉美德(上海)商贸有限公司的债务承担连带清偿责任的诉讼请求原审法院予以准许。在二审阶段,上诉人提交了2011-2013年度的审计报告,二审法院认为陈惠美提供了嘉美德(上海)商贸有限公司的相关审计报告,可以反映嘉美德(上海)商贸有限公司有独立完整的财务制度,相关财务报表亦符合会计准则及国家外汇管理的规定,且未见有公司财产与股东个人财产混同的迹象,可以基本反映嘉美德(上海)商贸有限公司财产与陈惠美个人财产相分离的事实。


由此可以看出,证明一人有限公司与股东之间不存在财产混同最有力、最直接的证据就是审计报告。

图片

仅提交审计报告是否就能证明一人有限公司与股东之间不存在财产混同

图片
图片
图片

通过上述四个典型案例可以得出,针对提交审计报告是否就能证明一人有限公司与股东之间相互财产独立,法院没有统一裁判结果的,大致上分为两种观点,一种观点认为审计报告若不存在自身瑕疵的话,即能够证明一人有限公司与其股东之间会计科目独立列支、分别核算,利润亏损也实现各自承担,彼此之间财务上相互独立,不存在混同情形;另一种观点认为即便提供了审计报告,也只能证明公司实际财务情况,若无其他证据予以佐证,则不能对公司运营期间资金合法合理动态运作进行独立性的证明,不能达到证明一人有限公司与其股东之间不存在财产混同的目的。

图片

后续补作的审计报告能否证明股东与公司财产独立

图片
图片

上述案例可以看出,最高人民法院是不认可记账凭证、资产负债表、利润表等公司单方面制作的财务资料之公正性、客观性和独立性的,其次对于公司在后续期间补做的审计报告,法院可能也会存在认为其不能证明财产独立的可能。

图片

专项审计报告和年度审计报告是否效果一致

图片

专项审计是指会计师事务所针对被审单位的特定事项进行的审计,年度审计是指会计师事务所针对被审单位全年的凭证、账目、报表等会计资料进行的审计。一般来说,年度审计的广度要大于专项审计,专项审计的深度要大于年度审计。

图片
图片

由此可以看出,专项审计报告能否对于财产独立具有证明力,关键在于专项审计指向的内容是否与财产独立相关,此外专项审计报告同其他相关资料组合提交,可以提高其证明力。

图片

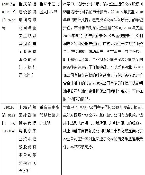
重庆本土判决概况

图片
图片
图片
图片
图片
图片

通过梳理重庆本土案例的判决,笔者对一人有限公司规避股东与公司之间财产混同提出如下建议:


1.一人有限公司应当严格按照公司法第六十二条的规定,每年终了时编制会计报告并经会计师事务所审计。当前,关于一人有限公司股东是否对公司债务承担连带责任的实际审理中,法院最关注的还是财产是否相互独立,审计报告便是最核心的依据。在重庆法院的判例当中,绝大部分还是认为符合法律规定和会计准则的审计报告是可以证明股东与公司之间的财产独立的。


2.按年进行审计形成的审计报告,其证明力大于进入诉讼阶段后补交的审计报告,现实审判中,不乏存在法院认为后期补作的审计报告不能证明案涉阶段一人有限公司股东与公司之间财产独立。


3.现实审判中,普遍被法院采纳认可的是全面审计,若采用专项审计,不排除存在法院认为不能全面、公允反映公司和股东财产相互独立的风险。


4.在股权代持的情况下,显名股东有义务证明隐名股东与公司之间财产相互独立。

图片
图片